行业资讯

崇阳县路口镇高山蔬菜协会T/CYSC 32-2023《崇阳县路口镇高山蔬菜协会团体标准》第1号修改单

发布时间:2023-12-19
发表人:
崇阳县路口镇高山蔬菜协会
6次浏览


T/CYSC 32-2023《崇阳县路口镇高山蔬菜协会团体标准》第1号修改单经我团体审查批准发布。建议该修改单于2023年12月19日起实施。

修改单见附件。




附件:

1.社会团体关于发布第1号修改单的公告(备注:公告应为红头公文形式,需注明发文号、标题、发文内容、落款且加盖公章)

2.修改单


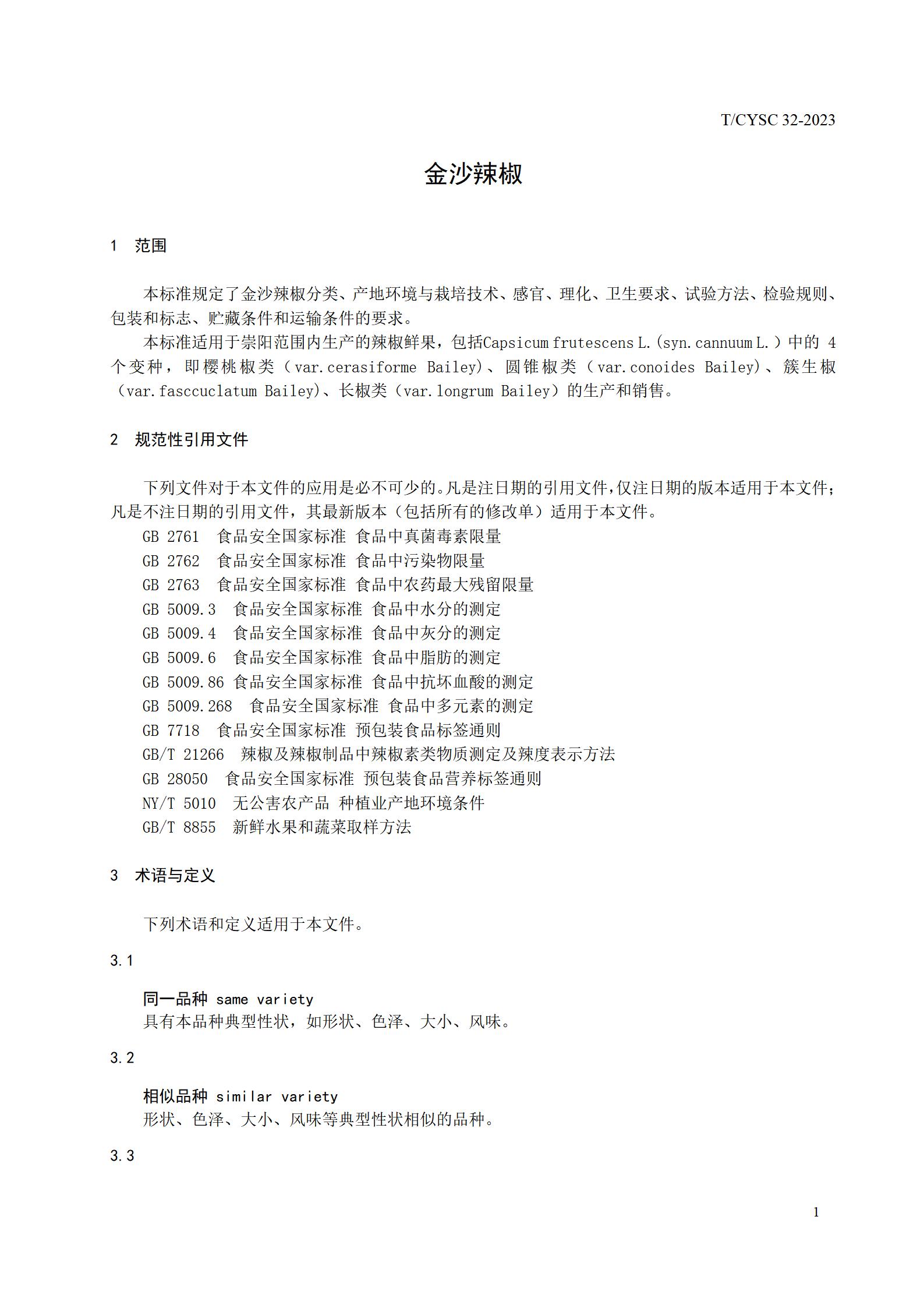
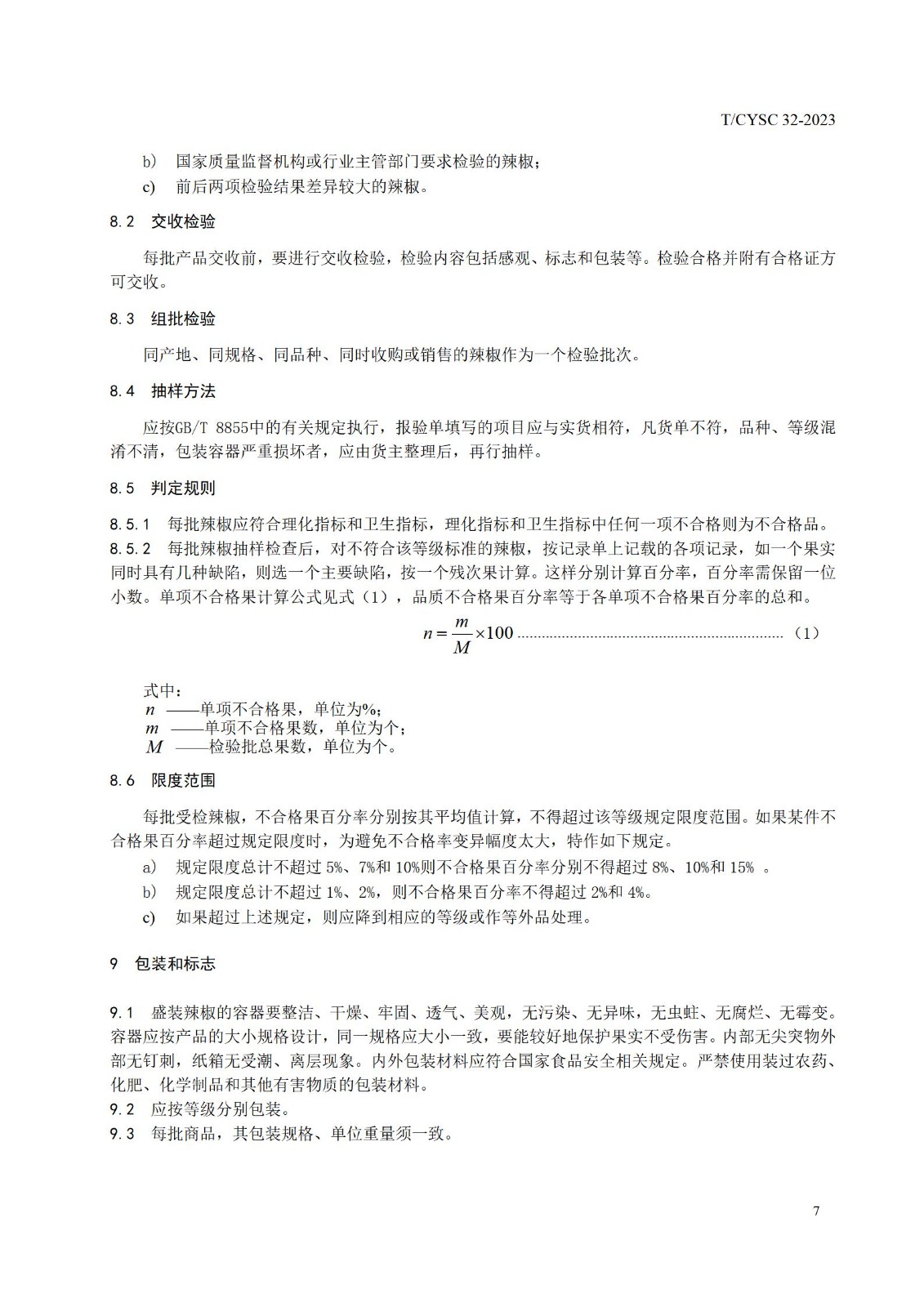
金沙辣椒标准修改doc_01.jpg



崇阳县路口高山蔬菜协会团体标准

2023年12月19日


联系我们
联系电话:17723153218
邮箱:76750231@qq.com
地址:重庆市九龙坡区石桥铺江厦星光汇商务楼
邮政编码:400039